首页
 我的订单   |我的无忧   | 收藏夹   |微信公众号   |手机访问   |联系我们

搜索

  检测需求发布


全部分类 
首页 检测服务 实验室 检测需求 微测APP 新闻资讯 城市加盟 招贤纳士
首页 > 新闻资讯 >详情

7月1日起部分强制性产品认证费用降低
来源:中国质量认证中心        2017-07-04 10:00:23        阅读:1016
 0 次

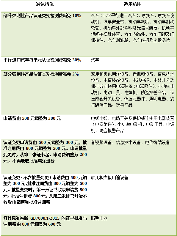
    为了贯彻落实国务院关于清理规范涉企收费工作,切实减轻企业负担的精神,中国质量认证中心经研究决定,按照认监委“放管服”政策要求,在保证质量和认证有效性的前提下,自2017年7月1日起至12月31日,降低部分强制性产品认证收费,并采用多种技术手段,降低企业强制性产品认证成本。具体措施见下表:

 

按项目检索  :
  • 精选实验室,品牌服务
  • 平台担保,安全交易
  • 7*12客服,快速响应
  • 微测VLab,躺盈赚钱
微信二维码
新浪微博


发布需求
错误信息!
错误信息!
错误信息!
错误信息!
承接需求
错误信息!
错误信息!