各省、自治区、直辖市及新疆生产建设兵团市场监管局(厅、委):
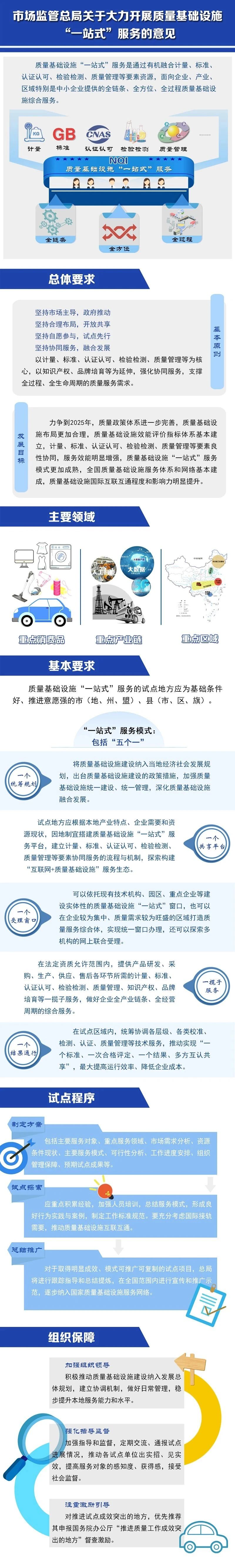
质量基础设施“一站式”服务是通过有机融合计量、标准、认证认可、检验检测、质量管理等要素资源,面向企业、产业、区域特别是中小企业提供的全链条、全方位、全过程质量基础设施综合服务。为深入贯彻落实习近平总书记关于质量基础设施建设的重要指示精神,大力开展质量基础设施“一站式”服务,进一步加强质量基础建设,发挥质量基础设施效能,按照党中央、国务院关于质量提升行动、现代化经济体系建设以及促进消费扩容提质加快形成强大国内市场等有关部署,现提出以下意见。
一、总体要求
(一)指导思想。坚持以习近平新时代中国特色社会主义思想为指导,全面贯彻党的十九大和十九届二中、三中、四中、五中全会精神,以新发展理念为指引,按照高质量发展的总体要求,融合要素资源,加强数据联通,强化国家质量基础设施统筹建设、协同服务、综合应用,补短板、强弱项、疏堵点、破瓶颈,提高质量基础支撑能力与水平,努力以质量提升支撑做好“六稳”工作、落实“六保”任务,推动形成以国内大循环为主体、国内国际双循环相互促进的新发展格局。
(二)基本原则。坚持市场主导,政府推动,按照经济规律开展质量基础设施“一站式”服务,充分发挥政府统筹规划与监督服务作用。坚持合理布局,开放共享,以产业集聚区为重点,科学布局质量基础设施建设、服务与共享。坚持自愿参与、试点先行、探索模式、制定规范,逐步拓展到更多行业和区域。坚持协同服务,融合发展,以计量、标准、认证认可、检验检测、质量管理等为核心,以知识产权、品牌培育等为延伸,强化协同服务,支撑全过程、全生命周期的质量服务需求。
(三)发展目标。力争到2025年,质量政策体系进一步完善,质量基础设施布局更加合理,质量基础设施效能评价指标体系基本建立,计量、标准、认证认可、检验检测、质量管理等要素良性协同,服务效能明显增强,质量基础设施“一站式”服务模式更加成熟,全国质量基础设施服务体系和网络基本建成,质量基础设施国际互联互通程度和影响力明显提升。
二、主要领域
(一)重点消费品。针对电子产品、家用电器、汽车、纺织等消费领域产品高端化、绿色化、智能化发展,开展全方位“质量体检”服务,为企业“诊断把脉”,着力提升产品附加值、可靠性和竞争力。
(二)重点产业链。面向石化、钢铁、有色、建材、装备等传统产业,强化全产业链、全生命周期的质量基础支撑,推动转型升级。面向市场应用广、发展潜力大的战略性新兴产业和智能制造、5G技术、新材料、大数据和人工智能等领域,适度提前布局,加强创新型企业的孵化培育,助推产业化、市场化、国际化。
(三)重点区域。在东部地区特别是京津冀、长江三角洲、粤港澳大湾区等区域,对标国际先进水平,不断提升竞争优势和辐射能力。中西部地区和东北地区根据产业转移走向,着力提升质量基础设施的覆盖面和支撑力,着力建设成渝地区双城经济圈等区域质量高地。
三、基本要求
质量基础设施“一站式”服务的试点地方应为基础条件好、推进意愿强的市(地、州、盟)、县(市、区、旗)。优先支持国务院办公厅通报的推进质量工作成效突出地方参加试点,创造经验。“一站式”服务模式主要包括:
(一)一个统筹规划。将质量基础设施建设纳入当地经济社会发展规划,出台质量基础设施建设的政策措施,加强质量基础设施统一建设、统一管理,深化质量基础设施融合发展。
(二)一个共享平台。试点地方应根据本地产业特点、企业需要和资源现状,因地制宜搭建质量基础设施“一站式”服务平台,建立计量、标准、认证认可、检验检测、质量管理等要素协同服务的流程与机制,探索构建“互联网+质量基础设施”服务生态。
(三)一个受理窗口。可以依托现有技术机构、园区、重点企业等建设实体性的质量基础设施“一站式”窗口,也可以在企业较为集中、质量需求较为旺盛的区域打造质量服务综合体,实现统一窗口办理,还可以探索多机构的网上联合受理。
(四)一揽子服务。在法定资质允许范围内,提供产品研发、采购、生产、供应、售后各环节所需的计量、标准、认证认可、检验检测、质量管理、知识产权、品牌培育等一揽子服务,做好企业全产业链条、全经营周期的综合服务。
(五)一个结果通行。在试点区域内,统筹协调各层级、各类校准、检测、认证、质量管理等技术服务,推动实现“一个标准、一次合格评定、一个结果、多方互认共享”,最大程度提高运行效率、降低企业成本。
四、试点程序
(一)制定方案。拟开展试点地方,应对服务对象的质量需求、技术机构的资源现状、各方参加试点的意愿能力等进行摸底调查,对本地区、本行业开展质量状况调查和质量诊断分析,找准比较优势、行业瓶颈和质量短板,制定质量基础设施“一站式”服务试点方案,包括主要服务对象、重点服务领域、市场需求分析、资源条件现状、主要服务模式、可行性分析、工作进度安排、组织管理保障、预期试点成果等。试点方案要与现有检验检测认证公共服务平台、国家产品质量监督检验中心、国家技术标准创新基地、国家产业计量测试中心等工作做好衔接。
(二)试点探索。试点地方在取得省级市场监管部门支持后,要认真落实质量基础设施“一站式”服务试点方案,强化机制建设,组织开展“一站式”服务。试点探索期应重点积累经验,加强人员培训,总结服务模式,形成良好行为实践与案例,制定工作标准规范。要充分考虑国际接轨需要,推动质量基础设施互联互通。试点探索期一般不少于2年。
(三)总结推广。试点结束后,要形成适合本地特点的质量基础设施“一站式”服务模式与工作指南。总局将适时评估梳理和总结推广质量基础设施“一站式”服务的典型案例和成功模式,对于取得明显成效、模式可推广可复制的试点项目,总局将进行跟踪指导和总结提炼,在全国范围内进行宣传和推广示范,逐步纳入国家质量基础设施服务网络。
五、组织保障
(一)加强组织领导。各省级市场监管部门要积极推动质量基础设施建设纳入发展总体规划,建立协调机制,做好日常管理,稳步提升本地服务能力和水平。试点地方要加强组织领导,结合本地实际,从加大财政资金投入、加大税收优惠、合理安排用地等方面,进一步研究制定扶持质量基础设施“一站式”服务的政策措施,加强人员、经费、场地设施保障,夯实质量基础设施“一站式”服务的工作基础。
(二)强化指导监督。各省级市场监管部门要加强指导和监督,定期交流、通报试点进展情况,推动各试点单位出实招、见实效,提高服务对象的感知度、获得感,接受社会监督。加强统计监测,特别是要重点统计在提高质量水平、服务中小企业、扩大消费与就业、促进产业升级、增强外贸竞争力等方面成效。
(三)注重激励引导。对推进试点成效突出的地方,优先推荐其申报国务院办公厅“推进质量工作成效突出的地方”督查激励。要做好宣传引导,扩大知晓度,方便企业和群众获取服务。要树立试点标杆,宣传先进典型。
各省级市场监管部门要在每年年底前将质量基础设施“一站式”服务推进情况报送市场监管总局质量发展局。
联系人:质量发展局 黄才宇
邮 箱:jcpjc@samr.gov.cn
市场监管总局
2020年11月13日
一图读懂

首页










精选实验室,品牌服务
平台担保,安全交易
7*12客服,快速响应
微测VLab,躺盈赚钱