近日,国家市场监督管理总局对《特种设备检验机构核准规则》(TSG Z7001—2021)、《特种设备生产和充装单位许可规则(第1号修改单)》进行了修订,现予以发布。具体内容如下:
市场监管总局关于发布《特种设备检验机构核准规则》和《特种设备生产和充装单位许可规则(第1号修改单)》的公告
为加强特种设备安全监管,市场监管总局对《特种设备检验检测机构核准规则》(TSG Z7001—2004)进行了修订,形成《特种设备检验机构核准规则》(TSG Z7001—2021);对《特种设备生产和充装单位许可规则》(TSG 07—2019)进行了修订,形成第1号修改单,现予以发布,自2022年6月1日起施行。
特此公告。
市场监管总局
2021年12月8日
特种设备检验机构核准规则
特种设备生产和充装单位许可规则(第1号修改单)
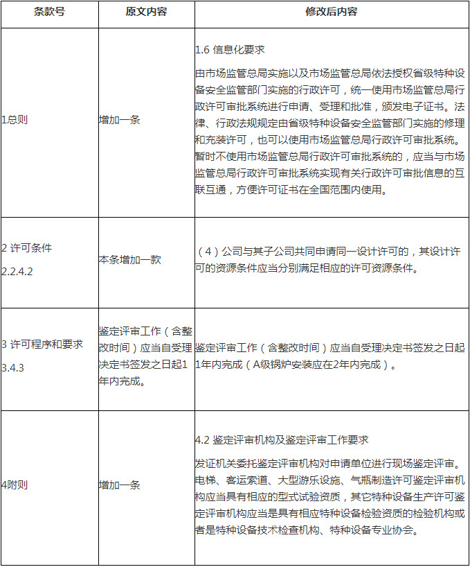
《特种设备生产和充装单位许可规则》(TSG 07—2019)第1号修改单

注:原4.2条至4.6条序号顺延修改为“4.3至4.7”。
首页










精选实验室,品牌服务
平台担保,安全交易
7*12客服,快速响应
微测VLab,躺盈赚钱