近日,四川省生态环境厅发布关于2021年机动车排放检验机构抽查结果情况的通报。
各市(州)生态环境局:
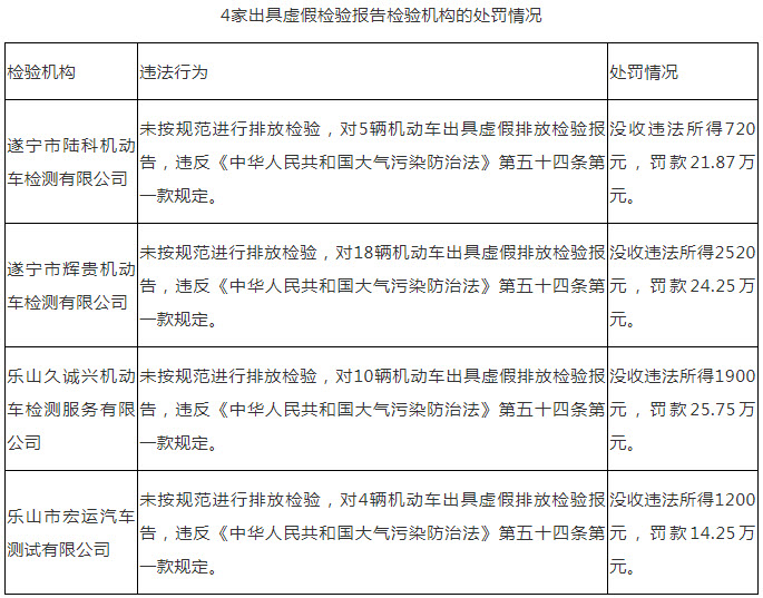
按照《省市场监管局等四部门关于印发2021年度四川省机动车检验机构监督检查工作方案的通知》《四川省2021年移动源大气污染专项整治行动方案》要求,2021年我厅组织对遂宁、资阳、乐山市共35家机动车排放检验机构进行了抽查,发现4起出具虚假检验报告违法行为,全部立案查处。同时,抽查发现,检验机构内部管理制度不健全、检验操作不规范、检验报告和设备不规范等问题普遍存在。现将抽查结果予以通报(详见附件),并提出如下要求:
一、强化日常监管
要进一步强化日常监管,创新监管方式。充分利用远程监控、比对试验、大数据分析等方式加大对异地车辆检验较集中、检验合格率异常、检验方法不一致、初复检时间间隔短等检验机构的管控力度。严厉打击伪造检验结果、出具虚假报告等弄
虚作假违法行为,依法予以严格处罚并公开曝光,同时,将相关违法违规行为通报市场监管部门。
二、加强信息共享
要加快优化、完善机动车排放检验监管系统平台功能,推进汽车排放检验数据信息全省共享,年底前,实现汽车排放检验与维护全省跨市(州)闭环管理。要进一步加大对柴油货车、国三及以下排放标准汽车等重点车型排放检验情况的抽查和管控力度。指导机动车排放检验机构在进行汽车排放检验时查验受检车辆排放标准,并如实录入检验报告,2022年7月1日前实现全覆盖。
三、压实企业责任
要进一步压实检验机构主体责任,督促举一反三,完善内部管理和从业人员培训制度,积极开展法律法规、政策文件、标准规范和专业技能学习,持续提升从业人员业务水平。要督促强化车辆检验过程实时监管,重点管控检验过程中排放目视可见黑烟或蓝烟的车辆;加快推动检测场所加装废气污染物回收处理装置,废气通过管路排出操作间;推动排气分析仪(柴油车用不透光烟度计除外)进行物理隔离,规范检验设备日常使用管理,2022年底前实现全覆盖。
附件:1.4家出具虚假检验报告检验机构的处罚情况
2.抽查35家检验机构发现的主要问题
四川省生态环境厅
2022年2月25日


首页










精选实验室,品牌服务
平台担保,安全交易
7*12客服,快速响应
微测VLab,躺盈赚钱