作为国际公认的可持续认证体系之一,ISCC(包含ISCC EU体系和ISCC PLUS体系)因其体系健全和适用范围广等特点得到了广泛应用[1] 。随着ISCC体系的不断完善及体系用户和认证机构的反馈,ISCC的体系文件内容和审核要求也在持续更新。
体系内容更新
1.材料分类
ISCC体系涉及的原材料来源广泛,后期的收集、处理和加工等环节也会引起材料的物理性质或化学性质的改变[2] 。为了统一和协调体系中的各类材料类别和名称,ISCC对其进行了重新定义。
根据来源性质不同,ISCC PLUS体系将材料分为三大类:生物材料、循环材料(生物循环/技术循环)和可再生材料。
(1)生物材料是来源于原始的生物质材料,而生物质指的是农业、林业和相关行业(包括渔业和水产养殖)产品的可生物降解部分。
(2)循环材料是指在供应链源头时被视为废弃物/加工剩余物的材料,这些材料没有被填埋或充分利用而是在进一步的循环利用过程中重复使用或回收利用。包括生物循环(农业、林业和相关行业)和技术循环(机械或化学加工)两大类。
(3)可再生原料包括非生物来源、使用可再生能源(风能、太阳能、气热、潮汐、地热或水等除外)工艺过程的材料,其中输入原料不得含有可用能源。
需要注意的是,在同一生产过程中重复使用的,并且可作为返工、再研磨或报废的材料则不能称为循环材料。消费前材料的处理需要额外的过程环节,例如由官方指定的废物管理公司或外部公司发布,才能被称为“循环”。其中,存在官方的废弃物管理规范是废弃物材料内部处理的先决条件。相关信息必须包含在自我声明文件中,并在整个供应链中向下游传递。
2.认证类型
(1)机械回收
机械回收是指材料的化学分子结构没有发生显著变化且塑料作为一种材料保存下来的处理过程。与塑料废弃物的化学回收相比,应优先采用机械回收。如果从技术角度和经济角度考虑,机械回收不适用并可能导致产品质量低下或对环境有更大的负面影响,则应采用化学方法进行回收。
如果材料经过机械回收处理,则认证范围应定义为“机械回收工厂”。
(2)最终产品改进
对于在加工厂之后接收ISCC材料并制造最终产品的公司,ISCC将其定义为新的认证范围—“最终产品改进”。其典型过程包括:组装、层压、印刷(如包装上的ISCC标志)、密封以及其他包装等。
材料列表更新
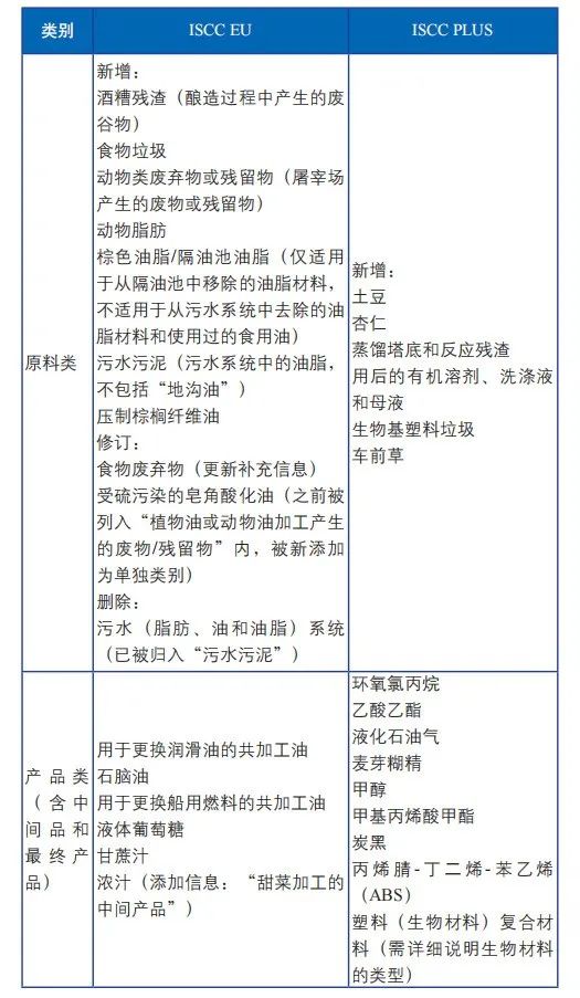
ISCC认证涵盖所有类型的可持续性原料,包括生物质材料、可再生能源和循环材料。为适应RED II的修订以及认证材料的不断增加,ISCC体系内也在不断更新和补充,部分典型的更新材料如附表所示。
附表 部分ISCC材料的更新

需要注意的是,ISCC EU体系中的所有材料都同样适用于ISCC PLUS体系。ISCC的材料名称不是固定的,ISCC体系用户可以在可持续性声明、交付文件或可持续性证明上更具体地对可持续材料进行补充声明。如果待认证的材料尚未包括在现有的ISCC材料清单中,可和ISCC联系申请增加。
审核要点解读
1. 远程审核和补充现场审核
欧盟委员会规定,自愿计划进行的远程审核通常须补充现场审核;在不符合项和风险均较低的前提下,可不补充现场审核。据此,若ISCC远程审核中发现的不符合项不会导致不符合项或风险的增加则无需进行后续现场审核,尤其适用于与产品的可持续性或可再生能源指令(法律)要求无关,并且可以马上完成整改的情况,包括但不限于文件中缺少签字确认或无内部组织结构图。
若在远程审核时发现不符合项,则认证机构和审核员需要在审核报告中说明不补充现场审核的原因。如果ISCC进一步发现有其他不符合项或风险等级更高,并得出与认证机构和审核员不同的审核结论,ISCC保留补充现场审核的权利。
此外,关于必须补充现场审核的时限要求,应遵循欧盟委员会“对于在此期间首次取消旅行限制,但由于状况恶化而在稍后阶段重新实施旅行限制的国家,进行补充现场审核的5个月期限是从最后一次取消此类限制的月底开始”的规定。
需补充现场审核的情况包括但不限于以下4点。
一是,不符合项存在进一步产生更严重的不符合项或风险的可能,包括但不限于与土地相关的可持续性要求的不符合项,以及对下游供应链要素产生负面影响的不符合项(如向其他体系运营商传递错误信息)。
二是,风险评估中确定的风险等级高于一般风险,即中风险或高风险。
三是,ISCC要求的内容不能完全通过远程形式验证(即在远程审核中存在不能判定为“符合”的内容)。
四是,远程审核中发现不符合ISCC要求的内容等情况。
2.可持续性声明的撤销或更正程序
如果ISCC体系的供应商在可持续性声明(SD)文件上向接收方提供了不准确的信息(例如,错误的GHG值),在满足以下条件时,供应商可以撤销或更正SD文件。
(1)接收方:未使用(即转发)相关可持续信息并从其质量平衡中撤销及更正相应信息;
(2)供应商:以书面形式向接收方和接收方的认证机构(CB)通知与ISCC有关的错误信息或文件以及取消或纠正相应SD文件的请求;
(3)接收方的CB:以书面形式向供应商、供应商的CB和ISCC确认已收到并记录了请求,并且接收方已从质量平衡中取消了错误信息或SD文件;
(4)供应商的CB:应在供应商(向接收方提供过错误信息)的审核文件中记录不符合项。
在复审时,接收方的CB必须验证接收方的物料平衡中是否已取消或更正了不正确的信息。如果供应商或接收方在复审时更改了CB,则必须相应地通知新签约的CB,以确保在下一次的审核中涵盖相关交易信息。
小结
ISCC体系文件和要求会不定期做出调整更新。企业和认证机构在体系运行过程中尤其是复审时需要注意涉及的材料名称是否有变更并重点核查可持续性文件的一致性和准确性,确保按照ISCC的最新要求执行。
[参考文献]
[1] ISCC-生物质能源项目[J].国际木业, 2015, (7): 85.
[2] 刘昭,王刚,刘开成.ISCC认证流程及注意事项[J]. 质量与认证, 2017(3): 52-54.
首页










精选实验室,品牌服务
平台担保,安全交易
7*12客服,快速响应
微测VLab,躺盈赚钱