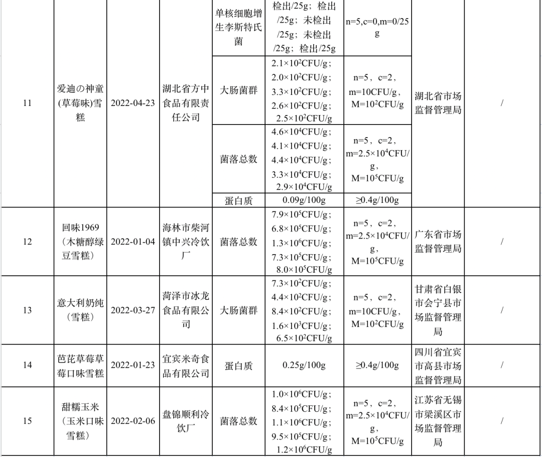
入夏以来,市场监管总局要求各地市场监管部门加强对雪糕等冷冻饮品的监管,进一步加大对雪糕生产经营企业的监督检查和雪糕产品的监督抽检力度。据初步统计,2022年上半年,各级市场监管部门共组织监督抽检3137批次雪糕产品,检验项目包括蛋白质、甜蜜素、糖精钠、阿斯巴甜、菌落总数、大肠菌群、沙门氏菌、单增李斯特菌等。其中,检出不合格样品15批次(见附件),不合格项目为菌落总数、大肠菌群、单增李斯特菌和蛋白质。抽检不合格的主要原因,是生产加工过程卫生条件控制不到位,或者产品在运输、贮存、销售环节不规范操作引起的微生物污染。对发现问题的企业和不合格产品,属地市场监管部门均已依法处置。
市场监管总局要求各地市场监管部门持续加强对雪糕等冷冻饮品生产经营企业的监督检查和产品监督抽检,严厉查处违法违规行为,保障雪糕等冷冻饮品质量安全。



首页










精选实验室,品牌服务
平台担保,安全交易
7*12客服,快速响应
微测VLab,躺盈赚钱