近日,市场监管总局发布关于在全国范围内推进认证机构资质审批“证照分离”改革的公告,明确改革措施。
2022年第28号
市场监管总局关于在全国范围内推进认证机构资质审批“证照分离”改革的公告
为进一步激发市场主体活力,持续深化“放管服”改革,营造法治化、国际化、便利化营商环境,按照国务院部署要求,现就在全国范围内推进认证机构资质审批“证照分离”改革有关事项公告如下:
一、认证机构资质审批“证照分离”改革措施
(一)实施分类管理
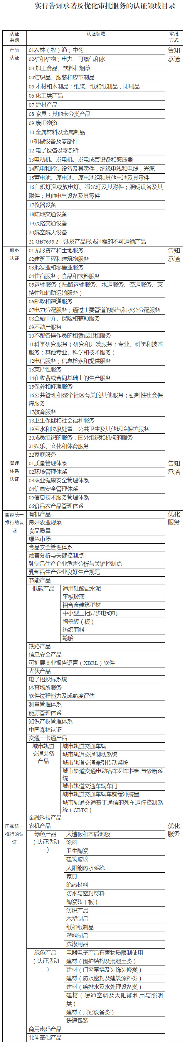
认证机构资质审批实施分类管理,分为高风险领域和低风险领域。申请从事国家统一推行的认证项目的认证业务,实行优化审批服务;申请从事其他领域的认证业务,申请人自愿选择告知承诺或优化审批服务。详见《实行告知承诺及优化审批服务的认证领域目录》(附件1)。
(二)简化材料,压缩时限
按照可量化、可操作的原则,进一步细化审批条件,精简审批材料,提高透明度和可预期性。详见《认证机构资质审批条件及材料要求》(附件2)。
对优化审批服务的申请事项,优化审批流程,压缩审批时限,自受理申请之日起20个工作日内作出许可决定。
对实行告知承诺的申请事项,在材料齐全且承诺符合要求的前提下,当场作出许可决定。
(三)实施现场核查
依据《国务院办公厅关于全面推行证明事项和涉企经营许可事项告知承诺制的指导意见》(国办发〔2020〕42号)要求,制定《认证机构资质审批告知承诺管理规定》(详见附件3)。加强对认证机构资质审批后履行承诺的现场核查。对核查中发现的未履行承诺和不实承诺问题,依法依规处理。
二、加强事中事后监管措施
(一)全面实施“双随机、一公开”监管
将“双随机、一公开”监管作为认证监管的基本手段。根据不同风险程度、信用水平,合理确定抽查比例,制定差异化监管措施,对检查中发现的问题线索,依法依规严肃处理。强化抽查检查结果的公开。
(二)强化认证行业信用监管
推进各类检查结果信用信息的归集和共享,通过国家企业信用信息公示系统向社会公示,依法依规对违法失信行为实施联合惩戒,强化失信约束,健全严重违法违规机构和人员行业禁入制度。完善认证行业严重违法失信名单管理和信用修复机制。
(三)加强认证风险监测和预警追溯机制
运用信息化和大数据手段对认证关键环节进行风险监测,积极探索智慧监管方式,深入推进“互联网+监管”。依法依规做好风险处置工作,及时发布认证风险预警和风险追溯结果,确保不出现系统性、区域性风险。
三、其他事项
(一)根据相关法规规章的修订以及经济社会发展需求、国内外认证行业发展情况,市场监管总局适时调整实行告知承诺及优化审批服务的认证领域目录及相应的审批条件细化要求并进行公布。
(二)本公告自发布之日起实施。《国家认监委关于自愿性认证领域目录和资质审批要求的公告》(认监委2016年第24号公告)、《市场监管总局关于在全国自由贸易试验区进一步推进认证机构资质审批“证照分离”改革的公告》(市场监管总局2020年第7号公告)同时废止。
(三) 本公告发布之日前已受理的认证机构资质申请按照原有规定执行。
附件:1. 实行告知承诺及优化审批服务的认证领域目录
2. 认证机构资质审批条件及材料要求
3. 认证机构资质审批告知承诺管理规定
市场监管总局
2022年8月6日
附件1

附件2
认证机构资质审批条件及材料要求
一、取得法人资格
取得营业执照、事业单位法人证书等法人资格证明文件。
二、有固定的办公场所和必要的设施
申请者应当具备必要的商业办公场所,不允许以民用住宅作为固定办公场所。办公场所的地址应当与法人证明文件中列明的地址相一致。办公场所为租赁性质的,应当提交租赁合同,租赁合同期限应当不低于一年。办公场所为自有房产,应当提交自有房产证明。
申请者应当具有开展认证活动所必需的设备(硬件和软件)以及支持性配置(通讯或信息系统),包括产品储存室、档案保管设施、认证业务处理系统、证书印制设施、认证人员培训设施以及工作人员的桌椅、文件柜、电脑、电话等基本办公设施,必要时还需具备产品检验检测实验室。办公场所和设施与申请者开展业务范围的规模相适应。
三、注册资本不少于人民币300万元
法人资格证明文件中的注册资本/开办资金,不得少于人民币300万元;以其他币种注册的,按汇率换算不得少于人民币300万元。申请者的出资方应当符合相关资信要求。
由于认证机构公正性的要求,出资方不能对认证业务的公正性、独立性产生冲突或影响。如出资方在其他认证机构任职时,应提供认证机构的知情同意证明,同时,出资方不得从事认证咨询活动。自然人投资方个人资信良好,没有不良记录。
四、有符合认证要求的管理制度
申请管理体系认证的,需符合GB/T 27021.1《合格评定 管理体系审核认证机构要求 第1部分:要求》及GB/T 27021系列标准的其他相关要求,以确保持续具有开展管理体系认证的能力,一致性和公正性。
申请一般工业产品自愿性认证和服务认证的,需符合GB/T 27065《合格评定 产品、过程和服务认证机构要求》。
申请食品农产品自愿性认证的,需建立“产品认证/01农林(牧)渔;中药”和/或“产品认证/03加工食品、饮料和烟草”和/或“管理体系认证06食品农产品管理体系”的认证实施规则和制度,符合GB/T 27065《合格评定 产品、过程和服务认证机构要求》和/或GB/T 27021.1《合格评定 管理体系审核认证机构要求 第1部分:要求》。
4.1组织结构及相应职责
4.1.1申请者的组织结构,管理层和其他认证人员及相关委员会的职责、权利和义务应当形成正式文件。
4.1.2保证公正性的委员会的产生、代表的利益方、责任和权利、成员能力、运行规则应当形成正式文件。
4.2公正性的管理
申请者应当编制公正性管理制度,确保独立、公正、客观地开展认证活动,并防止发生由于商业、财务或其他压力而导致的损害公正性的行为。申请者应当有文件证明其已识别所有相关利益方对其公正性的影响,并能采取明确可行的控制措施,并建立制度进行管理。公正性风险包括但不限于以下方面:
4.2.1经营范围中是否含有可能对认证活动的客观公正产生影响的产品开发、营销等活动。
4.2.2是否有可能与行政机关存在利益关系。
4.2.3接受的资助是否有可能对认证活动的客观公正产生影响。
4.2.4是否有可能与认证委托人存在资产、管理方面的利益关系。
4.2.5法人出资者是否为认证咨询机构、产品生产企业、营销平台、行业协会以及相关竞争性较强行业的企业。
4.3认证风险的管理
申请者应当能证明已对认证活动引发的风险进行了评估,并对各个活动领域和运作地域的业务引发的责任作出了充分的安排(如保险或储备金)。
4.4人员管理的相关要求
申请者应制定认证人员管理制度,对影响认证活动的各类人员的选择条件、聘用程序、培训程序、能力准则和能力评价准则及评价考核方法作出明确规定,以保证认证人员的素质和能力符合要求。
申请者应当明确规定不聘任或者使用国家法律法规禁止从事认证活动的人员。
4.5高级管理人员
申请者的高级管理人员应当符合国家有关法律、法规以及市场监管总局(认监委)相关规定要求,熟悉认证机构运作基本要求,具备履行职务所必需的管理能力。
4.5.1申请者应当制定文件规定高级管理人员的选择、聘用、考核以及相关的责任义务等管理要求。
4.5.2申请者应当明示高级管理人员无犯罪记录,无认证认可行业的不良从业记录。
4.5.3高级管理人员的评价证实性材料应包含:学历、工作经历、与认证认可相关的工作经历、培训经历、评价结论等内容。
4.6认证过程的管理要求
申请者应当制定程序、制度等文件对认证活动实施全过程进行有效管理,以保证认证活动的有效性和公正性。至少应当包括申请评审、审核方案的制定、抽样方案、审核计划、审核实施、审核报告、认证决定、监督、再认证以及暂停、注销、撤销或缩小认证范围等程序。
4.7认证证书和认证标志的管理
申请者应当制定认证证书和认证标志的管理规定,明确认证证书载明的内容、获证组织使用认证证书和认证标志的管理规定以及误用或未按照规定使用时应当采取的措施。
认证证书样本应当符合认证认可相关管理规定和技术标准的要求,并向公众提供查询认证证书基本信息的方式。
4.8其他内部管理规定
申请者应当制定申诉投诉、财务管理、人力资源管理、档案记录管理、分支或派出机构管理、内审和管理评审、信息公开、保密等内部管理制度要求。
应当制定对认证规则备案、认证业务信息备案、认证机构信息报送等规定的执行程序。
五、有10名以上相应领域的专职认证人员
5.1认证机构应当具备10名以上相应领域的专职认证人员。
5.2专职认证人员应全面覆盖认证规则和认证方案制定人员、认证申请评审人员、认证审核方案管理人员、认证审核人员(拟从事管理体系认证审核、产品认证检查、服务认证审查的人员)、认证决定或复核人员、认证人员能力的评价人员等。
5.3“专职”是指认证人员应能够满足以下条件之一:
5.3.1与申请者建立劳动关系并签订劳动合同的工作人员。社保缴费单位为申请者、申请者分支机构或申请者委托的人力资源服务机构。
5.3.2申请者返聘的具有认证人员注册资格的退休人员和企事业单位内退人员。正式退休或提前退休的人员,提供退休证明以及与认证机构签订的聘用合同或劳务合同;内退人员提供由退休前所在单位或单位人事部门确认的证明以及与申请者签订的聘用合同或劳务合同。
5.3.3申请者的出资方为事业单位时,由出资方任命在申请机构任职的事业编制人员。由申请者的出资方提供事业编制证明。
5.4“相应领域”是指专职认证人员应当具备与申请领域相适应的素质和能力,具体如下:
5.4.1通用要求
教育经历:具备国家承认的大学专科(含)以上学历;相应专业以教育部“普通高等学校本科专业目录”及“学位授予和人才培养学科目录”为准。
工作及专业工作经历:满足相应领域专业要求,研究生学历相关人员应具有至少2年全职工作经历(含至少1年专业工作经历或取得所在专业中级(含)以上职称);大学本科学历相关人员应具有至少5年全职工作经历(含至少2年专业工作经历或取得所在专业中级(含)以上职称);大专学历应具有至少6年全职工作经历(含至少4年专业工作经历或取得所在专业中级(含)以上职称)。专业工作经历从取得学历后算起。
5.4.2相应领域专业要求
I 管理体系认证
管理体系认证领域的认证申请评审人员、认证规则和认证方案制定人员、认证审核人员、认证决定或复核人员需要满足以下要求:
I-1质量管理体系
a.专业知识
掌握以下质量管理相关工具、方法、技术:常用统计技术方法和应用;测量/计量知识以及对测量过程和测量设备的管理要求;标准化知识:标准的结构和编写要求等;顾客满意的监视和测量、投诉处理、行为规范、争议解决的知识;质量计划;质量管理体系自我评价方法;卓越绩效模式;持续成功(GB/T 19004);风险管理知识和方法。
b.工作经历
适宜的专业工作经历包括:产品和服务的设计、生产、技术、检测、质量管理、教学、科研及相关标准制修订等工作经历。
I-2 环境管理体系
a.专业知识
掌握以下环境管理相关工具、方法、技术和理念:清洁生产和生命周期的基本概念和方法;掌握向水体排放的污染物,理解污水治理技术的相关知识;掌握向大气排放的污染物,理解大气治理技术的相关知识;掌握固体废物基本分类、危险废物的基本分类,理解固体废物的处理技术的相关知识;掌握噪声的分类,理解资源能源消耗及治理技术的相关知识。
b.工作经历
适宜的专业工作经历包括:生产过程环境管理、污染预防及治理技术、环境科学与工程、环境监测和环境规划、清洁生产审计、节能减排、环境影响评价、环境管理教学、科研及相关标准制修订等工作经历。
I-3 职业健康安全管理体系
a.专业知识
掌握以下职业健康安全管理相关工具、方法、技术:
——掌握特定专业性的危险源辨识、风险评价方法的基本原则、适用范围、目的、意图和基本概念;
(注:特定专业性的危险源辨识、风险评价技术是指可用于特定生产运行和活动的危险源辨识和风险评价方法。例如:危险与可操作性分析(HAZOP)、故障类型与影响分析(FMEA)、故障树分析(FAT)等。
——掌握特种设备的概念、分类和国家法律法规、标准对特种设备管理的通用要求。
b.工作经历
适宜的专业工作经历包括:安全生产管理、职业病防治、职业健康安全监测、安全评价、安全工程技术、职业健康安全管理、教学、科研及相关标准制修订等工作经历。
I-4 信息安全管理体系/信息技术服务管理体系
a.专业知识
信息安全管理相关专业知识包括:
掌握网络结构与通信基础、数据安全、载体安全、环境安全、边界安全、应用安全等相关技术;掌握与组织业务活动相关的知识,例如:流程、资产、风险、安全要求、控制措施以及信息安全技术和信息技术在业务活动中的特定应用等方面的知识;了解信息安全管理相关工具、方法。
信息技术服务管理相关专业知识包括:
掌握数据处理服务、软件开发和部署服务、测试服务、集成服务、IT运维服务和租赁服务;掌握网络与通讯、操作系统、数据系统、数据库、基线、配置库、软件开发、信息系统集成、信息系统运维、支持性基础设施、机房环境、信息安全、云基础、物联网、工业控制系统、智能楼宇、各行业典型信息系统等。了解信息技术服务管理相关工具、方法,例如:运行维护管理平台、事件管理工具、监视和测量工具。
b.工作经历
适宜的专业工作经历包括:信息安全相关专业包括信息安全、密码学、计算机科学与技术、计算机应用、电子信息科学与技术、电子信息技术应用、人工智能、计算数学与应用数学、自动化、通信、电气等相关的专业;信息技术服务相关专业包括计算机科学与技术、计算机技术应用、电子信息科学与技术、电子信息技术应用、人工智能、信息安全、密码学、计算数学。
II 产品认证(除01和03认证领域)
从事产品认证的人员专业工作经历为从事所申请产品领域生产设计、质量管理、认证认可、检验检测,标准制修订工作。
III 食品农产品认证
食品农产品相关专业包括:(专科、本科)0703化学类、0707海洋科学类、0710生物科学类、0813化工与制药类、0816纺织类、0817轻工类、0823农业工程类、0824林业工程类、0825环境科学与工程类、0826生物医学工程类、0827食品科学与工程类、09农学、1004公共卫生与预防医学类、1008中药学类;(研究生)0703化学、0707海洋科学、0710生物学、0713生态学、0817化学工程与技术、0821纺织科学与工程、0822轻工技术与工程、0828农业工程、0829林业工程、0830环境科学与工程、0831生物医学工程、0832食品科学与工程、0836生物工程、09农学、1004公共卫生与预防医学、1007药学、1008中药学。
IV 服务认证
申请住宿服务;食品和饮料服务、邮政和速递服务、电力分配服务;通过主要管道的燃气和水分分配服务、金融中介、保险和辅助服务、科学研究服务、电信服务;信息检索和提供服务、教育服务、卫生和医疗保健服务、污水和垃圾处置、公共卫生及其他环境保护服务等领域的专职认证人员应当至少有50%具备国家承认的大学本科以上相关专业学历并取得学位。
对于专职认证人员为非相关专业时,应至少具备与从事的认证领域相关专业中级(含)以上技术职称。
服务认证领域专业经历为从事所申请领域专业技术、质量管理、认证认可、检验检测、标准制修订工作。仅有审核经历不能认定为专业工作经历。
5.5专职认证人员应当具备的能力
5.5.1认证规则和认证方案制定人员
具有相应领域的专业知识和工作经验;熟悉认证依据标准或规范性文件;熟悉认证认可相关标准及认证程序要求;熟悉相应领域有关法律、法规、技术标准及其他要求。
5.5.2认证申请评审人员
熟悉认证依据标准或规范性文件;熟悉相应认证领域划分并能正确判断认证委托人委托的认证领域和专业;熟悉本机构相应领域专业资源配备情况。
5.5.3认证审核方案管理人员
熟悉认证依据标准或规范性文件;熟悉认证认可相关标准及认证程序要求;能够识别各认证领域的专业特点;能够根据认证客户的业务/产品/过程/组织结构的知识和信息识别其对审核方案,特别是对审核组的能力要求;熟悉本机构相应领域专业资源配备情况。
5.5.4认证审核人员
具有与认证领域相关的专业知识和实践经验,熟悉行业相关法律法规要求;理解和掌握认证依据标准或规范性文件;熟悉认证认可相关标准及认证审核原则、实践和技巧;了解企业管理和组织运作相关知识,了解认证机构认证管理过程要求,完全能够按照认证机构的程序和过程开展工作。
5.5.5认证决定或复核人员
具有与认证领域相关的专业知识;熟悉认证认可相关标准及认证审核原则、实践和技巧;了解认证机构认证管理过程要求。
5.5.6认证人员能力的评价人员
熟悉认证认可相关标准及认证程序要求;能够识别各认证领域的专业特点;熟悉认证流程及认证过程各阶段的专业管理要求;掌握专业能力评定要求;熟悉各类认证人员的能力准则,能正确选择对认证人员能力评价的方法,并能基于已有的证据准确判定受评价人员的能力与准则的符合性。
5.6专职认证人员能力评价
5.6.1申请者应根据建立的认证人员专业能力评价准则,从认证人员专业能力需求、认证人员专业能力、认证人员专业能力评价等方面评价认证人员的专业能力。认证人员专业能力评价应全面覆盖专职认证人员。
5.6.2评价结果证实性材料应包括但不限于以下信息:被评价者的学历、与所评价专业相关的工作经历、认证认可经历、培训经历以及其他可支撑评价结论的信息以及评价结论,评价过程和评价结论应符合GB/T 27021.1《合格评定 管理体系认证机构要求 第1部分:要求》、GB/T 27065《合格评定 产品、过程和服务认证机构要求》等认证认可相关国家标准的要求以及认证机构自身的人员管理程序。
六、其他要求
6.1申请从事产品认证活动的机构,还应当具备与从事相关产品认证活动相适应的检测、检查等技术能力。对所申请的产品认证领域具备自有或签约检测资源,检测机构应依法取得相关资质,检测机构能力范围应能覆盖认证机构所申请的具体产品。
6.2申请从事产品认证(01和03认证领域)活动的机构,还应当具备食品农产品的科研、检测、推广、行业管理等任一背景。
6.3从事市场监管总局(认监委)或者市场监管总局(认监委)会同国务院有关部门推行的认证制度还应当满足市场监管总局(认监委)或者市场监管总局(认监委)会同国务院有关部门制定发布的有关部门规章或者行政规范性文件中列明的要求。
6.4设立外商投资认证机构应当提供中文版的申请材料,并附上申请人对中文版内容负法律责任的声明。
附件3
认证机构资质审批告知承诺管理规定
第一条 为了进一步简政放权、优化认证市场营商环境,完善认证机构资质审批方式,提高效率,制定本规定。
第二条 本办法所称告知承诺,是指国家市场监督管理总局(以下称资质审批部门)一次性告知所需条件和要求以及提交的材料,申请机构以书面形式承诺其符合条件和要求并提交相关材料,由资质审批部门作出决定的方式。
第三条 资质审批部门以告知承诺方式实施认证机构资质审批适用于以下情形:
(一)新设立认证机构;
(二)扩大认证业务范围。
申请机构采用告知承诺方式申请认证机构资质,适用本规定。
第四条 资质审批部门负责告知承诺统一管理、组织实施工作,依据认证领域风险确定适用告知承诺审批方式的认证领域并向社会公布。
第五条 对实行告知承诺的审批事项,资质审批部门应当向申请机构告知下列内容:
(一)资质审批事项所依据的主要法律、法规、规章的名称和相关条款;
(二)准予认证机构资质许可应当具备的条件和能力要求;
(三)需要申请机构提交的相关材料和方式;
(四)申请机构作出承诺的法律效力以及作出不实承诺和违反承诺的法律后果。
第六条 通过告知承诺方式申请认证机构资质的,应当对下列内容作出承诺:
(一)已经知悉资质审批部门告知的全部内容;
(二)所填写的相关信息真实、合法、有效;
(三)能够持续符合告知的条件和技术能力要求,并可随时接受核查;
(四)能够提交资质审批部门告知的相关材料,相关材料真实、合法、有效;
(五)愿意承担不实承诺、违反承诺所引发的相应法律责任;
(六)所作承诺是本机构的真实意思表示。
第七条 对实行告知承诺的认证机构资质审批事项,应当由资质审批部门提供告知承诺书,告知承诺书文本式样见附件。
第八条 申请机构可以通过登录网上审批系统提交加盖公章的告知承诺书以及相关申请材料,告知承诺书和相关材料不齐全或者不符合法定形式的,资质审批部门在五个工作日内一次性告知申请机构需要补正的全部内容。
第九条 资质审批部门不对材料进行实质性审查,告知承诺书和相关申请材料齐全、符合法定形式的,当场作出许可决定。作出许可决定后七个工作日内向申请机构颁发认证机构批准书。
第十条 资质审批部门应当在作出准予资质许可后两个月内,对认证机构履行承诺情况进行现场核查。现场核查工作由资质审批部门统一组织安排,可委托地方市场监管部门实施。
第十一条 现场核查中发现认证机构存在不予配合和协助,拒绝、隐瞒或者不如实提供相关材料和信息情形的,依据《认证机构管理办法》的有关规定处理。
第十二条 现场核查中发现认证机构不能持续符合法定条件和能力的,依据《认证机构管理办法》的有关规定处理。
第十三条 现场核查中发现认证机构作出虚假承诺、提交虚假材料或者采取其他欺诈手段隐瞒重要事实取得资质的,按照相关规定撤销行政许可,并予以公布。该机构列入严重违法失信名单,其此前出具的相关认证证书不具有证明作用,并承担因此引发的相应法律责任。
依据前款规定被撤销行政许可的申请人3年内不得申请该行政许可。
第十四条 以告知承诺方式取得资质的认证机构发生其他违法违规行为的,依照《中华人民共和国认证认可条例》和《认证机构管理办法》的相关规定予以处理。
第十五条 资质审批部门建立申请机构信用监管机制。资质审批部门发现申请机构作出虚假承诺的,应当依法依规列入严重违法失信名单。相关失信信息按照相关规定同步纳入国家企业信用信息公示系统。对违法失信行为的惩戒措施依据有关规定执行。
第十六条 资质审批部门工作人员在实施认证机构资质审批工作中存在滥用职权、玩忽职守、徇私舞弊行为的,依照相关法律法规的规定予以处理。
第十七条 本规定自发布之日起施行。
认证机构资质审批告知承诺书(文本式样)
认证机构资质审批告知承诺书
本机构就申请审批的事项,作出下列承诺:
(一)本机构已经知悉资质审批部门告知的全部内容;
(二)本机构所填写的相关信息真实、准确;
(三)本机构能够持续符合告知的条件和技术能力要求,并可随时接受核查;
(四)本机构能够提交告知的相关材料,相关材料真实、合法、有效;
(五)本机构愿意承担不实承诺、违反承诺所引发的相应法律责任;
(六)所作承诺是本机构的真实意思表示。
法定代表人签字:
(申请机构盖章)
首页










精选实验室,品牌服务
平台担保,安全交易
7*12客服,快速响应
微测VLab,躺盈赚钱