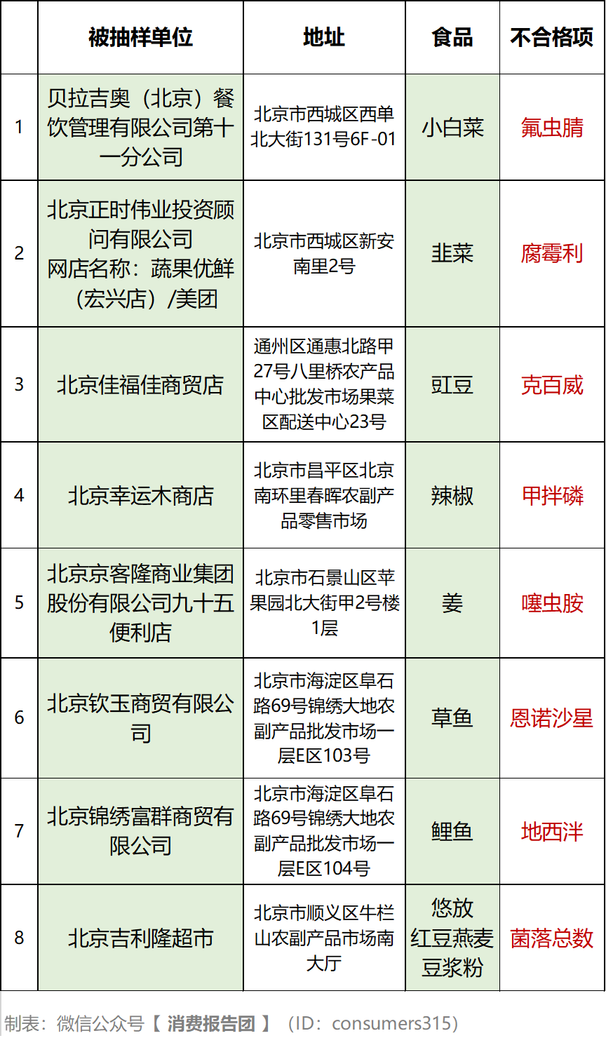
北京市场监管局近日发布了557批食品的监督抽检结果,本期共计检出不合格食品8批,包括小白菜、韭菜、豇豆、辣椒、草鱼、鲤鱼等,问题主要是农兽药残留及微生物项目不合格。
其中,贝拉吉奥(北京)餐饮管理有限公司第十一分公司(店铺名称:鹿港小镇)的小白菜,检出“氟虫腈”达到0.055mg/kg,而食品安全标准规定的最大检出值应≤0.02,该食品判定不合格。
氟虫腈是一种苯基吡唑类杀虫剂,对害虫以胃毒作用为主,兼有触杀和一定的内吸作用。大量进食氟虫腈超标的食品,会损害人体肝脏、甲状腺和肾脏。
本期检出不合格食品的单位还有美团的蔬果优鲜(宏兴店)、京客隆集团九十五便利店等,8批不合格食品具体名单如下。

首页










精选实验室,品牌服务
平台担保,安全交易
7*12客服,快速响应
微测VLab,躺盈赚钱