在市科委、中关村管委会的指导和支持下,中关村产业技术联盟联合会携手各产业联盟共同开展“联合护航行动”,两年来持续向企业免费或优惠开放各类技术服务平台、产业研究报告和产业服务活动等资源。服务科技创新,护航企业发展!
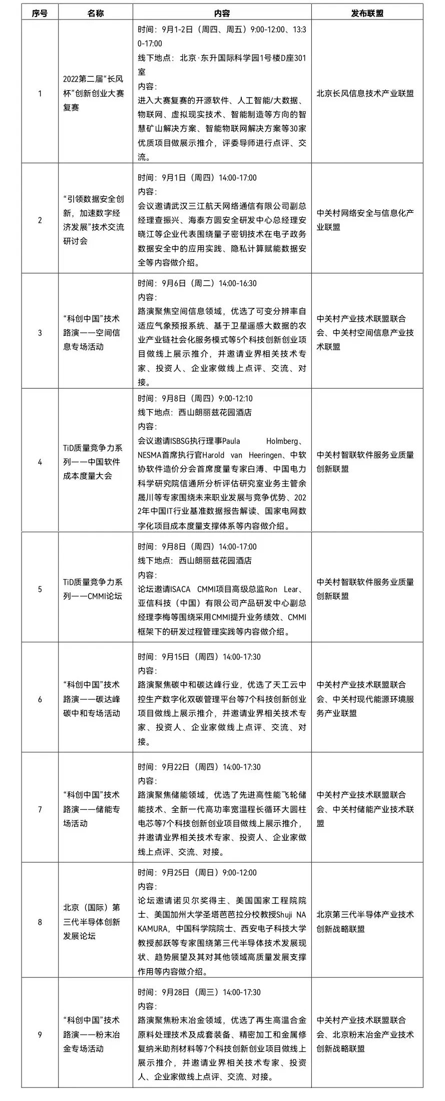
9月,“联合护航行动”将开放1个产业研究报告免费下载权限,为企业发展提供战略研究和产业发展数据参考;将开放9场免费专题活动,帮助企业对接专家、技术、投融资机构等科创资源(具体开放时限、获取方式、报名咨询等信息见下方表格及联系方式)。
1、产业研究报告


扫码获取报告
2、专题活动


专题活动 扫码报名
联系人:中关村产业技术联盟联合会 杜老师
联系电话:010-62780087
首页










精选实验室,品牌服务
平台担保,安全交易
7*12客服,快速响应
微测VLab,躺盈赚钱