近期,科学仪器行业迎来了前所未有的利好消息,国家为支持经济社会发展薄弱领域设备的更新改造,发布了设备更新改造贴息再贷款等政策,要求年底前完成相关申报工作。采购规模之庞大、采购周期之紧张,引得业内人士心潮澎湃。
本次设备更新改造贴息再贷款政策支持10个领域:教育、卫生健康、文旅体育、实训基地、充电桩、城市地下综合管廊、新型基础设施、产业数字化转型、重点领域节能降碳改造升级、废旧家电回收处理体系。其中高校和医院两个领域,原来不能作为贷款主体,多年来沉淀了大量的设备更新改造的需求。这次政策创新,允许公立医院和高校通过贷款来实现设备更新改造,势必会引发空前的采购热潮。而作为仪器设备主要品类之一,科学仪器也必将是本次采购中非常重要的目标品类。
根据最新释出的政策,本次贷款,要在年底前发放,对用户申请、采购等环节的效率都提出了很高的要求,那么如何在有限的时间里,选择到合适的仪器设备呢?让我们来看看标杆示范的国家重点实验室都配置了哪些仪器设备吧!
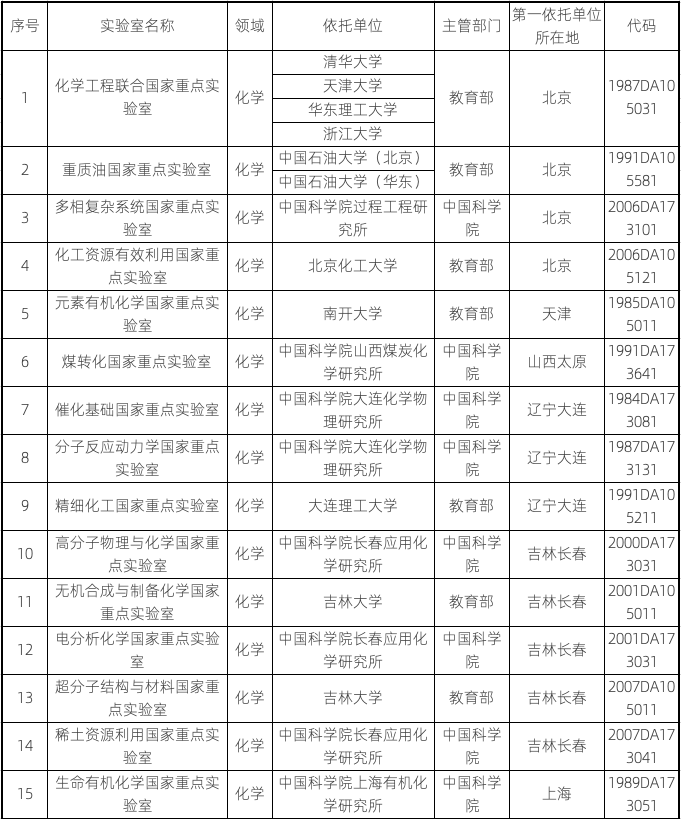
国家重点实验室计划从1984年开始组织实施,是我国科学技术体制改革的重大举措,是我国改革开放以来基础研究发展历程中的一件大事。近年来国家重点实验室建设得到了快速发展,据统计,截至2021年底在运行的国家重点实验室达到533个,其中,化学领域目前共有25家国家重点实验室,归教育部、中国科学院、江苏省科技厅等3个部门。涉及的细分研究领域包括材料化学、结构化学、金属有机化学、多相复杂系统、分析反应动力学、固体表面物理化学、生物化学、精细化工、聚合物分子工程、配位化学等领域。
本文综合分析各大化学类国家重点实验室的仪器配置清单,可以看出,核磁共振波谱仪成为出镜率最高的仪器,共有15家化学类国家重点实验室配置了该类仪器。配置透射电镜和扫描电镜的实验室也在10家以上,分列2、3位。另外,扫描探针显微镜、元素分析仪、原子力显微镜、X射线衍射仪、液相色谱仪、差式扫描量热仪、红外光谱仪、气相色谱质谱联用仪、同步热分析仪、旋光仪、荧光光谱仪都是配置频率较高的仪器设备。化学领域国家重点实验室高频配置的仪器名单如下:

注:信息统计来源于各国家重点实验室官网,部分实验室罗列仪器设备较全,部分实验室仅罗列了最主要或特色的仪器设备,因此结果仅供参考。另外其中有些仪器类型可能涉及包含关系,如扫描探针显微镜和原子力显微镜,受限于条件,并未进行详细区分。

化学领域国家重点实验室名单


首页










精选实验室,品牌服务
平台担保,安全交易
7*12客服,快速响应
微测VLab,躺盈赚钱