首页
 我的订单   |我的无忧   | 收藏夹   |微信公众号   |手机访问   |联系我们

搜索

  检测需求发布


全部分类 
首页 检测服务 实验室 检测需求 微测APP 新闻资讯 城市加盟 招贤纳士
首页 > 新闻资讯 >详情

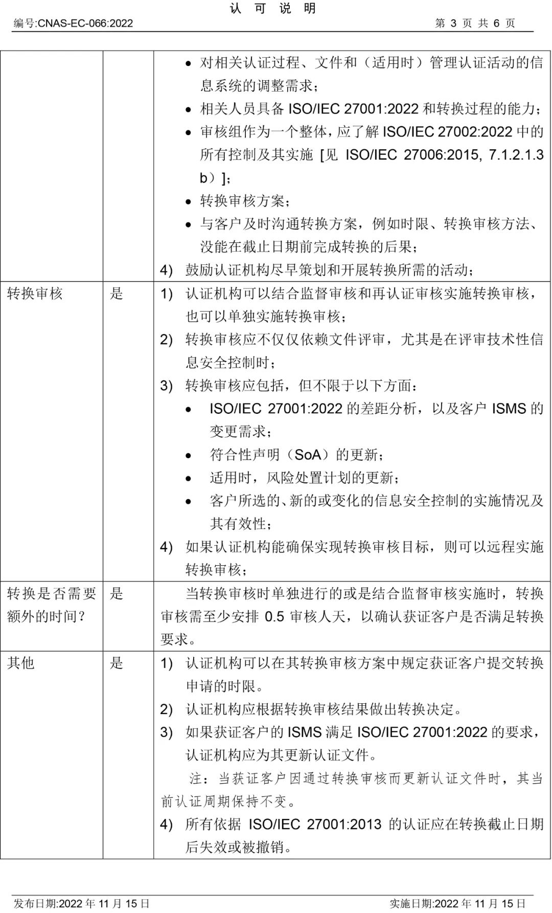
ISO/IEC27001:2022认证标准换版认可转换说明公布
来源:中国合格评定国家认可委员会        2022-11-18 09:49:48        阅读:297
 0 次

       近日,新版ISO/IEC 27001:2022信息安全管理体系认证标准正式发布。11月16日,中国合格评定国家认可委员会官网发布CNAS-EC-066:2022《关于ISO/IEC27001:2022 认证标准换版的认可转换说明》的通知,详情如下:

 

按项目检索  :
  • 精选实验室,品牌服务
  • 平台担保,安全交易
  • 7*12客服,快速响应
  • 微测VLab,躺盈赚钱
微信二维码
新浪微博


发布需求
错误信息!
错误信息!
错误信息!
错误信息!
承接需求
错误信息!
错误信息!