近日,教育部等五部门印发《职业学校办学条件达标工程实施方案》,提出,将仪器设备总值、生均仪器设备值等纳入中等职业学校办学条件重点监测指标;将生均教学科研仪器设备值等纳入高等职业学校办学条件重点监测指标。
《职业学校办学条件达标工程实施方案》明确,各省、自治区、直辖市和新疆生产建设兵团职业学校办学条件重点监测指标全部达标的学校比例,到2023年底达到80%以上,到2025年底达到90%以上。
职业学校办学条件重点监测指标详情如下:
一、中等职业学校
达标学校范围包括县级以上地方人民政府或者有关部门按照规定权限审批设立招收全日制学生并具有实际办学行为(学校在中等职业学校学生管理信息系统中具有招生资格,技工学校在全国技工院校信息管理系统中具有招生资格)的中等职业学校,不包括附设中职班学校和2022年(含)以后新设学校。达标分类标准如下:
(一)一般类中职学校。
参照《教育部关于印发〈中等职业学校设置标准〉的通知》(教职成〔2010〕12号)的各项标准,并根据教育事业发展优化部分指标释义。重点监测指标4类。
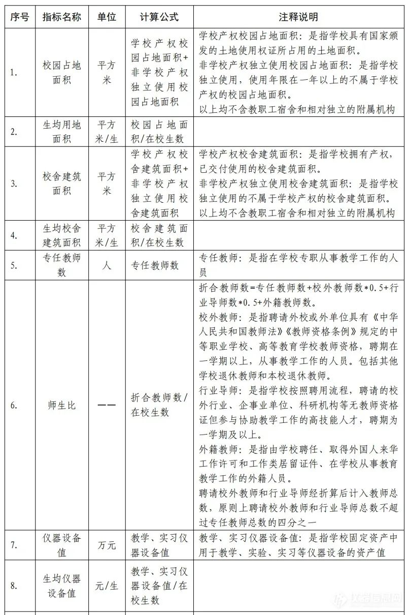
1. 校园建设。校园占地面积不低于40000平方米,生均用地面积指标不少于33平方米。校舍建筑面积不少于24000平方米,生均校舍建筑面积指标不少于20平方米。
2. 教师配备。专任教师不低于60人,师生比达到1:20。
3. 仪器设备。仪器设备总值不低于300万元,生均仪器设备值不低于2500元。
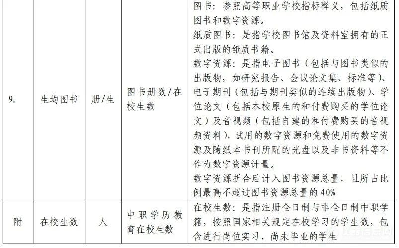
4. 图书配备。生均图书不少于30册。
(二)技工学校。
以《人力资源和社会保障部关于印发技工院校设置标准(试行)的通知》(人社部发〔2012〕8号)的各项要求为标准。重点监测指标3类。
1. 校园建设。技工学校校园占地面积不少于30000平方米,校舍建筑面积不少于18000平方米,生均校舍建筑面积不少于20平方米。高级技工学校校园占地面积不少于66000平方米,校舍建筑面积不少于50000平方米。技师学院校园占地面积不少于100000平方米,校舍建筑面积不少于80000平方米。
2. 教师配备。技工学校、高级技工学校学制教育师生比不低于1:20,技师学院学制教育师生比不低于1:18。各类技工学校兼职教师人数不超过教师总数的1/3。
3. 仪器设备。技工学校实习、实验设备总值不少于300万元。高级技工学校实习、实验设备总值不少于1500万元。技师学院实习、实验设备总值不少于4000万元。
(三)体育类中职学校。
参照《国家体育总局 教育部关于印发〈中等体育运动学校设置标准〉的通知》(体青字〔2011〕88号)中的各项标准,并根据教育事业发展优化部分指标释义。重点监测指标4类。
1. 校园建设。校园占地面积不少于30000平方米,生均用地面积不少于45平方米。教学、训练用房建筑面积不少于25000平方米,生均建筑面积(教学、训练及学生生活用房)不少于24平方米。
2. 教师配备。专职教师应按班级1:2.5—1:3的比例配备。
3. 仪器设备。生均仪器设备值不低于2500元。
4. 图书配备。生均图书不少于30册。
(四)艺术类中职学校。
以中职国家标准主要监测指标为基础,由省级教育行政部门制定具体标准。
(五)特殊教育类中职学校。
参照《中国残联、教育部关于印发〈残疾人中等职业学校设置标准(试行)〉的通知》(残联发〔2007〕16号)中的各项标准,并根据教育事业发展优化部分指标释义。重点监测指标3类。
1. 校园建设。校园占地面积不少于20000平方米,生均用地面积指标不少于80平方米。校舍建筑面积不少于10000平方米,生均校舍建筑面积指标不少35平方米。
2. 教师配备。教学班与教职工比例不低于1:5。
3. 图书配备。生均图书不少于30册。
(六)边远脱贫地区中职学校。
以中职国家标准主要监测指标为基础,相应的办学条件标准可适当放宽,具体标准由省级教育行政部门制定。
中等职业学校办学条件重点监测指标释义


二、高等职业学校
达标学校范围包括教育部门审批并备案的高职(专科)学校,不包括职业本科学校和2022年(含)以后新设的高职(专科)学校。参照《教育部关于印发〈普通高等学校基本办学条件指标(试行)〉的通知》(教发〔2004〕2 号)规定中的学校分类和合格标准,并根据教育事业发展优化部分指标释义。
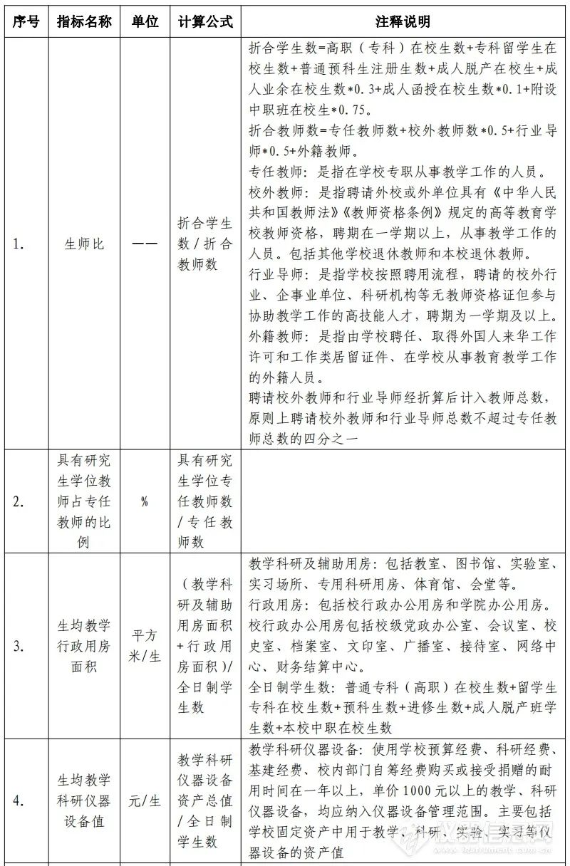
高等职业学校办学条件重点监测指标

高等职业学校办学条件重点监测指标释义


首页










精选实验室,品牌服务
平台担保,安全交易
7*12客服,快速响应
微测VLab,躺盈赚钱