日前,科技部、财政部、发展改革委联合印发《中央财政科技计划(专项、基金等)绩效评估规范(试行)》,将对国家自然科学基金、国家科技重大专项(含科技创新2030—重大项目)、国家重点研发计划、技术创新引导专项(基金)、基地和人才专项等中央财政科技计划(专项、基金等)(以下简称科技计划)等开展绩效评估活动,规范于发布之日起正式施行。
根据规范要求,科技计划的绩效评估原则上将每5年开展一次全面评估,期间可以根据需要适时开展中期评估。评估的内容主要包括目标定位、组织管理与实施、目标完成情况与效果影响等。
评估方法主要包括政策分析、目标比较、现场考察、数据分析、问卷调查、座谈调研、专家咨询、同行评议、案例研究、成本效益分析等。
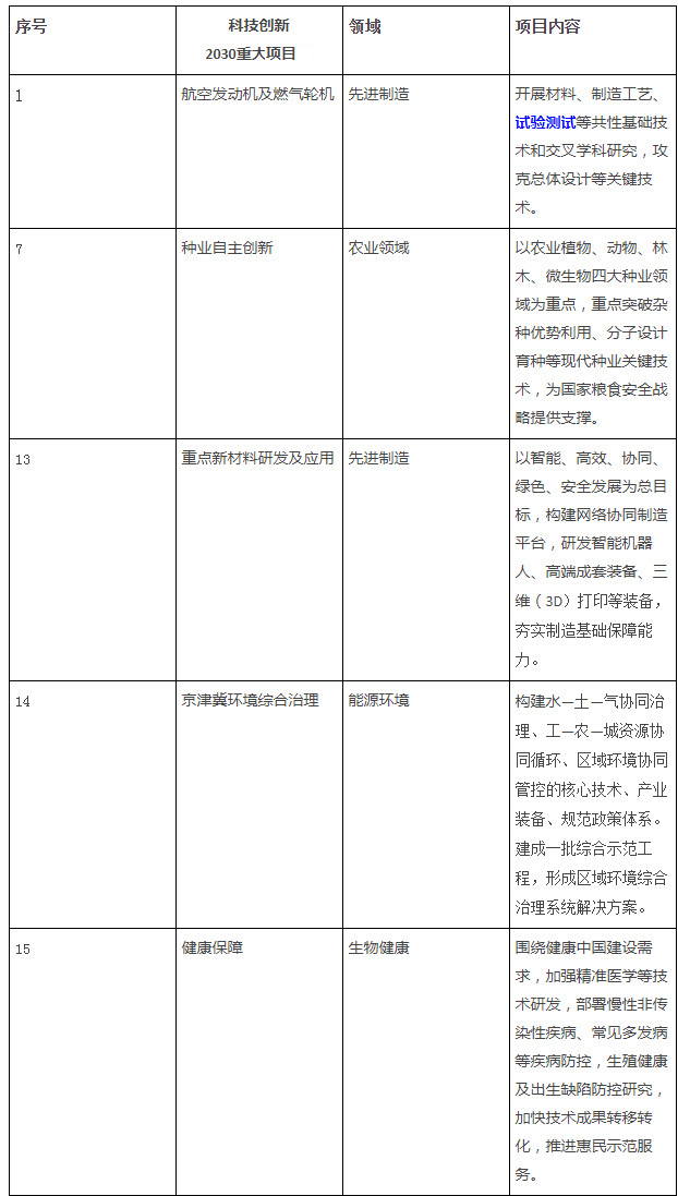
值得一体的是,不仅国家科技重大专项中包含有与仪器设备直接相关的国家重点研发计划重大科学仪器设备开发重点专项。在科技创新2030—重大项目中也多多条项目与仪器设备有关。罗列如下:

国科发监〔2020〕165号
国家科技计划(专项、基金等)管理部际联席会议成员单位,各有关单位:
为贯彻落实党的十九届四中全会关于“改进科技评价体系”精神和《中共中央办公厅 国务院办公厅印发〈关于深化项目评审、人才评价、机构评估改革的意见〉的通知》要求,指导和规范中央财政科技计划(专项、基金等)绩效评估工作,加强中央财政科技计划管理,提高科技计划的实施效果和财政资金使用效率,科技部、财政部、发展改革委研究制定了《中央财政科技计划(专项、基金等)绩效评估规范(试行)》,现印发给你们,请认真贯彻执行。
科技部 财政部 发展改革委
2020年6月19日
中央财政科技计划(专项、基金等)绩效评估规范(试行)
第一章 总则
第一条 为指导和规范中央财政科技计划(专项、基金等)绩效评估工作,建立统一的评估监管体系,提高科技计划(专项、基金等)实施成效和中央财政资金使用效率,依据《国务院印发关于深化中央财政科技计划(专项、基金等)管理改革方案的通知》(国发〔2014〕64号)、《中央办公厅 国务院办公厅印发〈关于深化项目评审、人才评价、机构评估改革的意见〉的通知》、《科技部 财政部 发展改革委关于印发〈科技评估工作规定(试行)〉的通知》(国科发政〔2016〕382号)等要求,制定本规范。
第二条 本规范适用于中央财政科技计划(专项、基金等)(以下简称科技计划)绩效评估活动,包括国家自然科学基金、国家科技重大专项(含科技创新2030—重大项目)、国家重点研发计划、技术创新引导专项(基金)、基地和人才专项等的绩效评估。
第三条 绩效评估活动应遵循以下原则:
(一)科学规范。遵循科技活动规律,根据评估需求以及项目研发、基地运行、人才成长、市场发展的特点,设置合理的评估内容和评估指标体系,采用科学可行的方法和规范程序,独立客观、分类评价。
(二)协同高效。科技计划绩效评估应与其下设的专项(基金、基地、人才计划等)、项目评估及财政预算绩效评价统筹衔接,加强数据、资料共享,充分利用已有科技管理信息,提高评估工作的整体效率。
(三)注重实效。突出科技计划设立目的和整体实施效果评价,重点评价其在解决国家重大发展需求、引领科学前沿发展、突破关键核心技术、培养科技人才、提升自主创新能力、培育壮大新动能等方面的实际成效,以及对保障国家安全、促进经济社会高质量发展、增强综合国力、提升人民福祉等方面的支撑作用。
第四条 科技部、财政部和发展改革委负责制定科技计划绩效评估规范,统筹指导评估活动,推动评估结果运用。
科技部、财政部牵头组织开展科技计划整体绩效评估。各有关部门根据管理职责参与科技计划整体绩效评估,按职责组织开展相关科技计划下设的专项(基金、基地、人才计划等)评估,提供有关专项(基金、基地、人才计划等)监测评估、财政预算绩效评价和过程管理资料。
项目管理专业机构负责提供有关项目绩效评估和项目过程管理材料,配合开展科技计划评估活动。
第五条 科技计划绩效评估根据计划(专项、基金等)特点及管理需求开展,原则上每5年开展一次全面评估,期间可以根据需要适时开展中期评估。
第二章 评估工作程序
第六条 科技部牵头会同有关部门(以下简称评估委托者)提出评估需求,制定评估工作方案,明确评估目的和任务、评估范围、组织方式、工作流程、进度要求、经费安排等。
第七条 评估委托者根据评估工作方案,综合考虑评估机构的独立性、评估能力、实践经验、组织管理、资源条件、影响力和信誉等情况,通过公开招标、竞争性磋商等方式择优遴选第三方评估机构。
第八条 评估委托者与评估机构签订委托评估协议,明确评估任务目标、范围、内容、成果形式、委托经费、质量控制、保密要求和数据使用要求等。
第九条 评估机构接受委托,独立开展评估,形成评估报告提交评估委托者。
第十条 评估活动完成后1个月内,评估委托者应将评估报告等信息汇交到国家科技管理信息系统。
第十一条 评估委托者应当加强评估结果的运用,将其作为科技计划动态调整、完善和优化布局及管理等的重要依据。
第三章 评估内容和方法
第十二条 科技计划绩效评估内容一般包括科技计划的目标定位、组织管理与实施、目标完成情况与效果影响等。在此基础上分析问题,提出相关建议。
(一)目标定位。主要评估科技计划目标定位与科技计划管理改革精神的相符性,目标定位与我国科技创新和战略需求的相关性,目标定位的明确性和可考核性,目标定位与其他科技计划或科技工作之间的协调关系,目标对未来科技发展趋势和需求的适应性等。
(二)组织管理与实施。主要评估科技计划的管理决策机制与科技计划管理改革精神的相符性,组织管理的规范性、有效性、效率,以及纳入国家科技管理信息系统进行信息化管理的情况,为实现绩效目标采取的制度措施,研发队伍和条件保障落实情况,引导资源投入情况,任务部署和实施进展情况,预算执行情况,经费管理和使用情况,资源平台开放共享与服务情况,科技报告等成果提交、档案归档、数据共享情况,科研诚信管理情况、战略咨询与综合评审委员会和项目管理专业机构的履职尽责情况等。
(三)目标完成情况与效果影响。主要评估科技计划目标任务的完成情况,成果产出和知识产权情况,标志性成果的创新性和先进性,对原始创新、技术创新、重大共性关键技术突破及协同创新的作用,对学科发展、人才培养、科技创新平台建设的作用,对促进科技成果转移转化的作用,对经济发展、社会进步、生态文明建设、人民生活质量提升、国家安全的作用,效果影响的可持续性,科技界和产业界的满意度等。
第十三条 国家自然科学基金绩效评估应重点考察基金资助基础研究和科学前沿探索的定位和导向,对推进国家创新体系建设和满足国家需求的支撑作用,对促进原始创新、学科发展、人才队伍成长的作用。
第十四条 国家科技重大专项(含科技创新2030—重大项目)绩效评估应重点考察重大专项在重大战略产品研制、关键共性技术和重大工程建设等方面的进展和效果,核心技术突破情况,资源统筹协调和集成式协同攻关组织管理情况,带动科技与产业领域局部跃升、经济社会高质量发展的贡献和影响。
第十五条 国家重点研发计划绩效评估应关注计划与统筹科技资源、协同创新等科技计划管理改革精神的相符性,重点考察重点专项布局和任务部署的合理性,组织管理机制的有效性,计划对促进解决重大科学问题、突破重大共性关键技术和产品开发、工程应用的作用,对提高原始创新能力、提升产业核心竞争力和自主创新能力、保障国家安全、促进经济社会发展以及国际交流合作的支撑和引领作用。
第十六条 技术创新引导专项(基金)绩效评估应重点考察专项(基金)对技术创新的引导带动作用,对社会资金、金融资本和地方财政加大创新投入的引导效果,对促进科技成果转移转化和资本化、产业化的作用以及通过技术创新产生的经济社会效益等。
第十七条 基地专项绩效评估应重点考察基地的功能定位、布局和整合、能力提升,为国家重大需求(特别是重大科技任务)提供支撑保障的作用,推动原始创新、科学前沿发展、成果转化和产业化的作用,科技资源的开放交流共享和服务质量等。
人才专项绩效评估应重点考察专项布局,对培养高水平领军人才的示范作用、完善创新型科技人才队伍结构和对各类科技人才发展的示范引领和带动情况,服务质量和满意度以及与相关计划(专项、基金等)和重大任务的结合和衔接等。
第十八条 科技计划绩效评估方法主要包括政策分析、目标比较、现场考察、数据分析、问卷调查、座谈调研、专家咨询、同行评议、案例研究、成本效益分析等,根据评估对象特点和评估需求综合确定,并注重听取有关部门、产业界、关联单位、服务对象等意见建议。在符合保密要求的前提下,评估委托者可根据需要引入国际评估或邀请国际专家参与咨询。
第四章 保障和监督
第十九条 评估委托者协调有关方面依托国家科技管理信息系统,提供评估活动必需的资料信息等条件,保障评估活动有序开展。
第二十条 评估委托者应当在评估协议中要求评估机构根据评估对象特点和评估任务需求,制定具体评估方案,明确评估内容和指标、程序和方法、组织实施模式、管理措施等,报评估委托者审核认可后方可实施。
评估机构应当按照评估方案,组织专业团队开展评估,加强全过程质量控制,按时保质完成评估任务,确保评估信息收集和处理全面、可信,综合分析评估依据充分,形成的评估报告要素齐全、内容完整、数据准确、逻辑清晰、简洁易懂,评估结果客观公正。
第二十一条 评估活动中涉及国家秘密的按有关保密规定进行管理,评估机构应具备相关保密条件。评估委托者与评估机构签订保密协议,明确保密责任和有关要求。
第二十二条 评估委托者采取随机抽查、节点检查等方式对评估机构履行评估协议情况进行监督。对未按评估协议约定和评估方案开展工作、存在不当行为的,视情节轻重采取限期整改、终止评估任务、回收评估工作经费、取消承担科技计划绩效评估资格等处理措施;违反法律法规的,依法依规追究评估机构和相关人员责任。
第五章 附则
第二十三条 各类科技计划绩效评估工作可依据本规范制定有关细则。
第二十四条 地方科技计划(专项、基金等)绩效评估工作可参照本规范执行。
第二十五条 本规范由科技部、财政部和发展改革委负责解释,自发布之日起施行。
首页










精选实验室,品牌服务
平台担保,安全交易
7*12客服,快速响应
微测VLab,躺盈赚钱