首页
 我的订单   |我的无忧   | 收藏夹   |微信公众号   |手机访问   |联系我们

搜索

  检测需求发布


全部分类 
首页 检测服务 实验室 检测需求 微测APP 新闻资讯 城市加盟 招贤纳士
首页 > 新闻资讯 >详情

9家单位官宣获批2022科技部重大仪器专项
来源:中仪学分析仪器分会        2023-01-04 11:07:33        阅读:314
 0 次

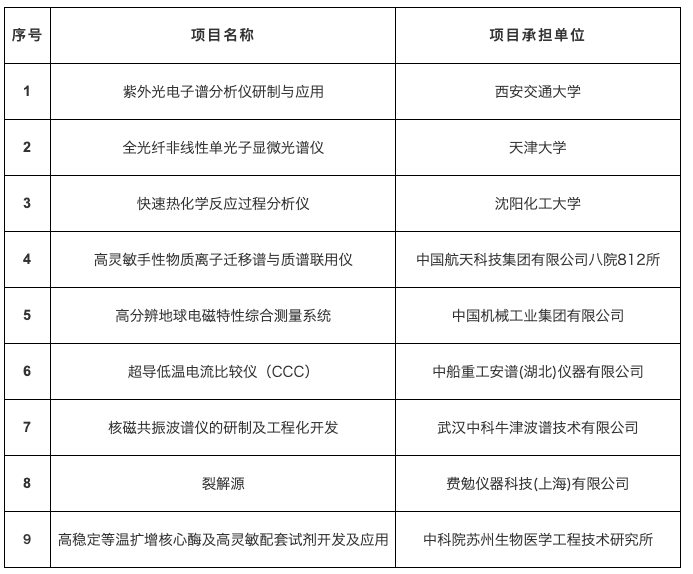
       2022年度指南部署围绕科学仪器、科研试剂、实验动物和科学数据等四个方向进行布局,拟支持95个项目和9个青年科学家项目。其中科学仪器方向共计有66个,包括32个整机项目和34个核心部件项目。 

       近日,科技部公布了2022年度国家重点研发计划“基础科研条件与重大科学仪器设备研发”专项立项信息,国内多家单位宣布获批。

按项目检索  :
  • 精选实验室,品牌服务
  • 平台担保,安全交易
  • 7*12客服,快速响应
  • 微测VLab,躺盈赚钱
微信二维码
新浪微博


发布需求
错误信息!
错误信息!
错误信息!
错误信息!
承接需求
错误信息!
错误信息!