首页
 我的订单   |我的无忧   | 收藏夹   |微信公众号   |手机访问   |联系我们

搜索

  检测需求发布


全部分类 
首页 检测服务 实验室 检测需求 微测APP 新闻资讯 城市加盟 招贤纳士
首页 > 新闻资讯 >详情

云南9家检测机构涉嫌违法违规
来源:云南省生态环境厅        2023-01-29 09:56:13        阅读:259
 0 次

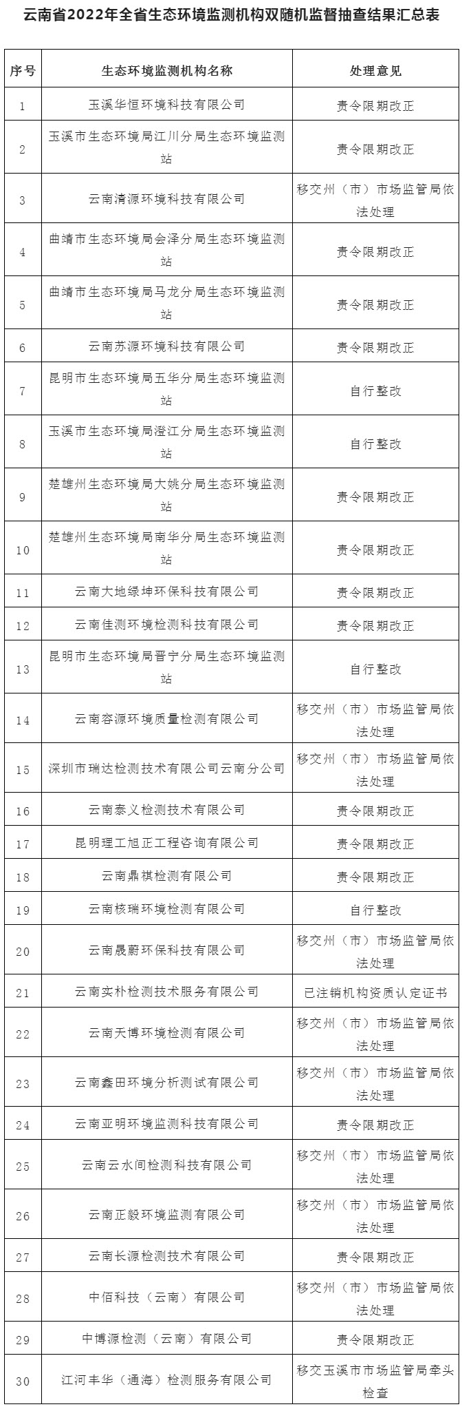
       近日,云南省生态环境厅 云南省市场监督管理局对2022年全省生态环境监测机构监督抽查情况进行了通报,检查的30家生态环境监测机构中,9家机构在管理和技术方面涉嫌存在违法违规问题,移交州(市)市场监督管理局依法调查处理。详情如下:

 

按项目检索  :
  • 精选实验室,品牌服务
  • 平台担保,安全交易
  • 7*12客服,快速响应
  • 微测VLab,躺盈赚钱
微信二维码
新浪微博


发布需求
错误信息!
错误信息!
错误信息!
错误信息!
承接需求
错误信息!
错误信息!