认证标准是认证业务开展的重要依据,在过去的几年中,管理体系依据的标准ISO 9001、ISO 14001、ISO 45001、ISO 50001均进行了换版,充分识别新旧标准的差异,科学分析标准差异对认证过程的影响,进而研究制定相应的管理制度和作业文件,对认证机构科学有效地依据新标准开展认证工作具有重要的意义。如果管理体系通过了中国合格评定国家认可委员会(CNAS)的认可,还需要满足CNAS的转换要求。
本文从新旧标准差异性对认证过程的影响为主线,从认证实施的全过程研究分析了标准换版后需要完成的主要工作内容,供广大认证机构在标准转换或认可转换时参考。
一、认证标准转换流程
认证标准更新后,认证机构需按照一定的流程完成标准换版工作。本文按照转换工作实施的时间顺序,给出了认证标准转换工作的参考流程(见附图)。

附图 认证标准转换的工作流程
二、认证标准转换主要内容
1.标准差异性分析
认证机构针对标准的结构变化、术语和定义的变化、标准正文内容变化等方面进行差异性分析,表1给出了术语差异性分析的案例[1]。标准差异性分析是转换的工作基础,所有的转换工作都以新、旧版标准差异性分析为依据。

表1 ISO 50001:2018与GB/T 23331-2012差异性分析案例
2.标准更新对认证过程影响的分析
认证机构应依据差异性分析对认证过程的影响,主要包括:申请评审、审核方案策划、现场审核、认证档案复核、认证决定及证书发放等阶段,其中申请评审阶段,如何就新标准换版、收集相关证据和客户做好充分的沟通。审核方案策划阶段需要考虑采用新版标准审核时,使用经过确认的具备实施新版标准审核能力的审核员。现场审核阶段确保全部审核人员能够理解一致和正确使用新版标准,能够充分有效地实施审核。认证评定和证书发放阶段需要考虑换发证书有效期等问题。
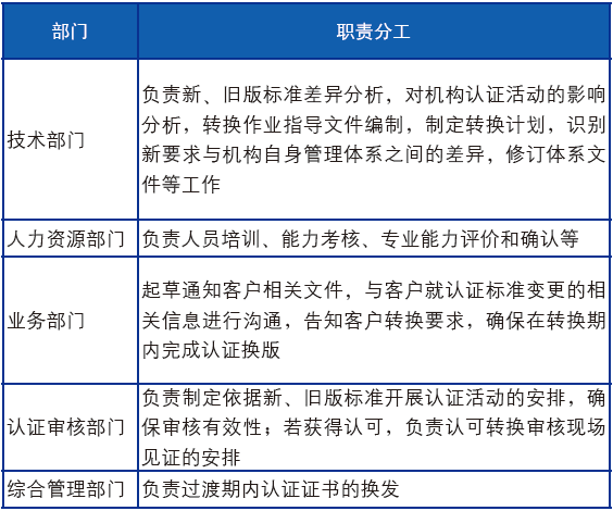
3.专业指导文件和换版工作计划的编制
为了保证新版标准的顺利转换,认证机构应对涉及的全部认证过程(见表2)、人员、文件、上级主管部门的要求进行规定,按照转换工作流程制定的实施计划应包括标准转换过渡期限、转换期需要完成的工作内容、时间期限和责任部门,表2给出了转换计划中职责分配的案例。

表2 转换计划中职责分工案例
4.体系文件制修订
机构应依据新标准修订内容变化的分析识别,以及标准内容变化对机构认证活动的影响分析,对公司的体系文件进行制修订,一般认证标准变更后,需要修改的文件清单见表3。

表3 标准转换制修订文件清单
5.人员能力确认
根据新版标准的要求,所有该管理体系审核员(含实习审核员)、认证实施规则及要求制定人员、实施申请评审人员、复核审核报告和作出认证决定人员、认证培训人员、人员能力评价人员等各类认证职能人员需参加标准差异性培训并通过考试,具备实施新版标准认证的能力。
人员专业能力评价人员按照新版标准和修订后的人员专业能力评价准则对所有审核员及相关岗位人员的能力重新进行评价,确保所有认证相关人员具备相应的技能水平。
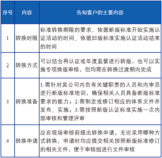
6.需通知客户的信息
机构应编制《关于认证标准转换致客户的通知》或类似文件,向现有客户或潜在客户说明认证转换期内认证机构的相关要求,指导客户按照要求对其证书的转换工作做出安排,认证机构应确保客户知晓表4的内容。

表4 认证机构应告知客户的内容
7.认证的实施
(1)申请评审阶段
申请评审阶段需收集客户按新版标准修订并满足要求的体系文件。结合年度监督或转型转换的客户,应实行全要素审核,审核人日数应在监督人日基础上适当增加1~2人日;结合再认证换版时,按再认证核算人日数,不再额外增加人日。
(2)现场审核实施阶段
(a)现场审核前,应对客户按照新版标准建立或修订后的体系文件进行书面文件评审。
(b)确保所有审核员掌握了新、旧版标准的差异、新版标准的审核思路和重点,掌握了新版标准审核作业指导的要求,能够做到对新版标准的一致理解和正确使用。
(c)现场审核需确认客户依据新版标准运行管理体系的符合性、有效性和取得的绩效。针对新、旧版标准的差异性,给出客户文件和体系运行是否符合新版标准要求的结论,若不满足要求,需提出整改要求并进行跟踪验证。
8.认证证书换发
(1)对结合监督或进行专项换版的客户,新版标准认证证书的有效期不变。
(2)对于获得认可机构,过渡期内,机构通过CNAS新版标准认可转换之前,依据新版认证标准颁发/换发的认证证书不带认可标识,在认证机构通过CNAS新版标准认可转换后,换发带认可标识的认证证书。
(3)转换过渡期内,旧版证书依然有效,对未提出申请或不能满足新版标准要求的客户,将不能按新版标准换发证书,其持有的旧版标准证书将在过渡期后失效。
三、结束语
认证标准换版后,认证机构依据这些标准开展的管理体系能否及时按照新版标准的要求进行转换,是决定依据新版标准进行认证活动是否充分有效性的重要因素。
认证机构可参考本文的流程和转换工作主要内容,从人员能力、体系文件制修订、与客户的沟通,以及涵盖申请评审、审核方案策划、现场审核、认证换发等认证的全过程进行全面转换,才能保证实施新版标准开展认证活动的充分性和有效性。
[参考文献]
[1]袁秀霞,等.关于ISO 50001:2018《能源管理体系 要求及使用指南》和GB/T 23331-2012《能源管理体系 要求》标准差异性的分析研究[J],中国建材科技,2020(3):6-11.
首页










精选实验室,品牌服务
平台担保,安全交易
7*12客服,快速响应
微测VLab,躺盈赚钱