近日,应急管理部办公厅印发《应急管理部办公厅关于批准创建“医学救援关键技术装备”等9个应急管理部重点实验室的通知》应急厅函〔2023〕7号)。
应急管理部办公厅关于批准创建“医学救援关键技术装备”等9个应急管理部重点实验室的通知
应急厅函〔2023〕7号
各有关单位:
按照《应急管理部关于批准建设应急管理部重点实验室的通知》(应急函〔2021〕114号)要求,“医学救援关键技术装备”等9个重点培育实验室已通过评审,现批准创建。各有关单位要聚焦应急管理业务需求,全面落实各项保障措施,切实做好重点实验室建设工作,并在本通知发布之日起1个月内向应急管理部提交重点实验室建设任务书进行备案,在1年内提出重点实验室验收申请,验收通过后正式挂牌并纳入应急管理部重点实验室运行序列。
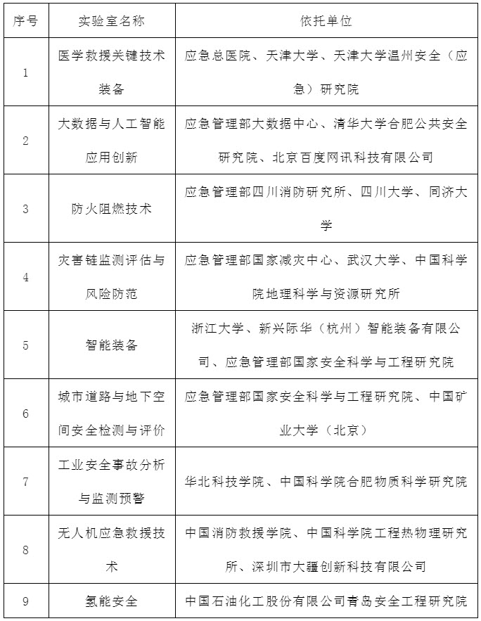
附件:应急管理部重点实验室新增创建名单

首页










精选实验室,品牌服务
平台担保,安全交易
7*12客服,快速响应
微测VLab,躺盈赚钱